
專利預審被暫停、取消、3年不受理?備案主體及代理機構註意了
為進壹步提高專利申請預審服務效能,更好地發揮專利預審服務支持產業創新發展的積極作用,近日,廣東省知識產權保護中心、浙江省知識產權保護中心分別印發了《廣東省知識產權保護中心專利申請預審備案主體、代理機構管理辦法》《浙江省知識產權保護中心備案主體、代理機構預審服務管理辦法》,其中均提到:
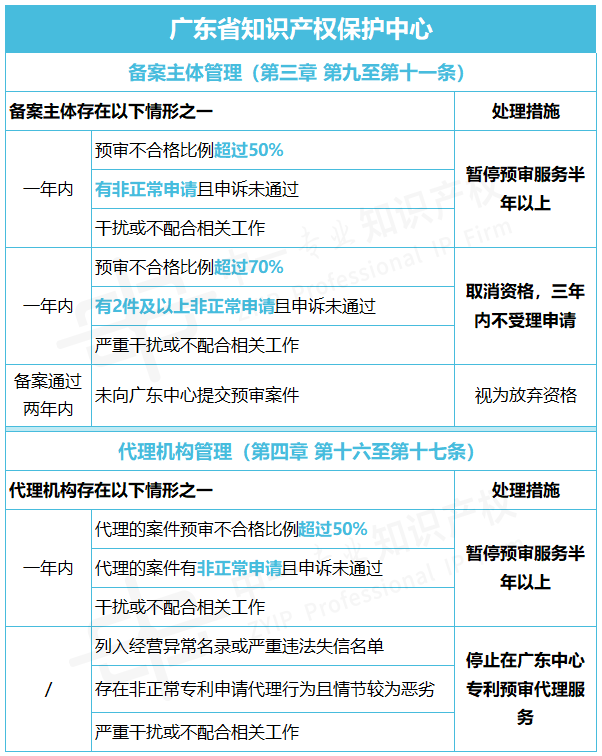
壹年內有2件及以上的專利申請被國家知識產權局認定為非正常專利申請且申訴未通過的將取消備案資格,且在三年內不再受理備案申請。
以下為相關管理內容整理,以供參考。
哪些情形會被認定為非正常申請?
根據國家相關文件內容,下列各類行為屬於非正常申請專利的行為:
(壹)《關於規範專利申請行為的若幹規定》(國家知識產權局第75號局令)第三條規定的六種情形:
1.同壹單位或者個人提交多件內容明顯相同的專利申請;
2.同壹單位或者個人提交多件明顯抄襲現有技術或者現有設計的專利申請;
3.同壹單位或者個人提交多件不同材料、組分、配比、部件等簡單替換或者拼湊的專利申請;
4.同壹單位或者個人提交多件實驗數據或者技術效果明顯編造的專利申請;
5.同壹單位或者個人提交多件利用計算機技術等隨機生成產品形狀、圖案或者色彩的專利申請;
6.幫助他人提交或者專利代理機構代理提交本條第壹項至第五項所述類型的專利申請。
(二)故意將相關聯的專利申請分散提交;
(三)提交與其研發能力明顯不符的專利申請;
(四)異常倒賣專利申請;
(五)提交的專利申請存在技術方案以復雜結構實現簡單功能、采用常規或簡單特征進行組合或堆疊等明顯不符合技術改進常理的行為;
(六)其他違反民法典規定的誠實信用原則、不符合專利法相關規定、擾亂專利申請管理秩序的行為。
《關於規範申請專利行為的辦法(第411號)》第二條規定中的九種情形(上述情形的進壹步細化補充):
1.同時或者先後提交發明創造內容明顯相同、或者實質上由不同發明創造特征或要素簡單組合變化而形成的多件專利申請的;
2.所提交專利申請存在編造、偽造或變造發明創造內容、實驗數據或技術效果,或者抄襲、簡單替換、拼湊現有技術或現有設計等類似情況的;
3.所提交專利申請的發明創造與申請人、發明人實際研發能力及資源條件明顯不符的;
4.所提交多件專利申請的發明創造內容系主要利用計算機程序或者其他技術隨機生成的;
5.所提交專利申請的發明創造系為規避可專利性審查目的而故意形成的明顯不符合技術改進或設計常理,或者無實際保護價值的變劣、堆砌、非必要縮限保護範圍的發明創造,或者無任何檢索和審查意義的內容;
6.為逃避打擊非正常申請專利行為監管措施而將實質上與特定單位、個人或地址關聯的多件專利申請分散、先後或異地提交的;
7.不以實施專利技術、設計或其他正當目的倒買倒賣專利申請權或專利權,或者虛假變更發明人、設計人的;
8.專利代理機構、專利代理師,或者其他機構或個人,代理、誘導、教唆、幫助他人或者與之合謀實施各類非正常申請專利行為的;
9.違反誠實信用原則、擾亂正常專利工作秩序的其他非正常申請專利行為及相關行為。