严格遵守《规范专利申请行为的若干规定》 严把专利申请质量关

2018年12月14日

据深圳知识产权局报道,2018年12月4日深圳市市场和质量监管委在工商物价大厦4楼视频会议室召开专利申请质量相关问题情况通报会,传达有关文件精神,介绍知识产权专项资金资助政策的调整方向,针对代理机构专利申请质量的有关问题提出了整改要求。

报道中提到,会议传达《国家知识产权办公室关于广东省专利质量相关问题的通报》,要求各机构提高对自身发展的重视,特别是体现在专利申请质量方面。会议要求,要强调质量导向、严把质量关,着力提高代理机构服务质量,加强对专利代理人的职业技能培训,提高撰写质量。要求各机构从内容管理体系入手,采取有效措施,杜绝非正常申请情况的发生。

在WIPO公布的数据中,2017年中国申请了300多万件专利,专利质量不良,水分大,且部分案件专利资助大于专利支出。为控制申请量、保证专利申请质量,国知局会严格监控非正常申请案件,防止非正常申请情况的发生。

对于出现非正常申请案件代理所,进行以下处理:
1. 对申请人和企业追责,资助资金追回,案件撤回;
2. 取消授权前资助;
3. 授权后资助资金会进一步调整;


另外会议再次强调,并要求有关单位,如再发现涉及非正常申请行为的存在,将采取以下更加严厉的措施:

1. 对于涉及非正常申请行为的机构在深圳市市场和质量监管委官方网站、公众号等进行通报批评;
2. 取消对存在非正常专利申请行为机构的一般性资助;
3. 列入黑名单,影响当年的知识产权专项资金项目申请。情节严重者,将纳入深圳市市场和质量监管委信用监管体系;
4. 对于机构进行各级试点示范类项目乃至机构评优等均不予推荐。


现中一知识产权响应国知局和深圳市市场和质量监管委的要求,立足《关于规范专利申请行为的若干规定》,严格按照要求,深化知识产权服务的每一个环节,以更严格的质量管控系统,对专利申请质量进行把关,杜绝出现非正常申请情况,严把质量关。
中一知识产权坚持以“质量”为导向,以“专业”为服务核心要素和评价标准,在各环节严格把控,不断加强专利代理人的职业技能培训,提高撰写质量,做到全心全意为客户服务,协同客户更好地实现知识产权运营。




附件:
《关于规范专利申请行为的若干规定》(2017)(局令第75号)在2017年2月审议通过,自2017年4月1日起施行。
以下为公布具体内容:

国家知识产权局决定对《关于规范专利申请行为的若干规定》(2017)(局令第75号)作如下修改:


一、第三条的修改

删去第一项中的“或者指使他人提交多件内容明显相同的专利申请”;
删去第二项中的“或者指使他人提交多件明显抄袭现有技术或者现有设计的专利申请”;
增加一项,作为第三项:
“(三)同一单位或者个人提交多件不同材料、组分、配比、部件等简单替换或者拼凑的专利申请;”
增加一项,作为第四项:
“(四)同一单位或者个人提交多件实验数据或者技术效果明显编造的专利申请;”
增加一项,作为第五项:
“(五)同一单位或者个人提交多件利用计算机技术等随机生成产品形状、图案或者色彩的专利申请;”
将第三项改为第六项,修改为:
“(六)帮助他人提交或者专利代理机构代理提交本条第一项至第五项所述类型的专利申请。”


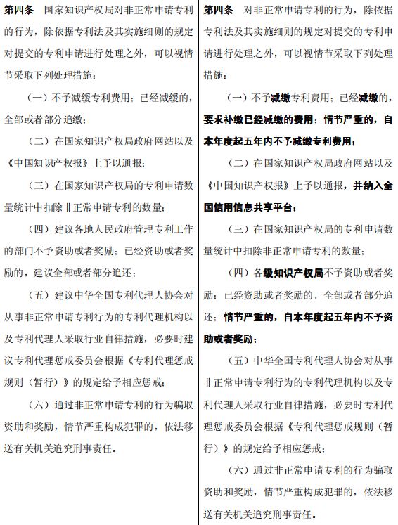
二、第四条的修改
删去“国家知识产权局对非正常申请专利的行为”中的“国家知识产权局”;
将第一项修改为:
“(一)不予减缴专利费用;已经减缴的,要求补缴已经减缴的费用;情节严重的,自本年度起五年内不予减缴专利费用;”
第二项中增加“并纳入全国信用信息共享平台”;
将第四项修改为:
“各级知识产权局不予资助或者奖励;已经资助或者奖励的,全部或者部分追还;情节严重的,自本年度起五年内不予资助或者奖励;”
删去第五项中的两处“建议”。



三、第五条的修改
将本条修改为:“采取本规定第四条所列处理措施前,必要时应当给予当事人陈述意见的机会。”


四、第六条的修改
”将“各地人民政府管理专利工作的部门”修改为“各级知识产权局”。



返回
上一篇:为何会出现商标驳回复审? 下一篇:38个部委对知识产权领域严重失信主体开展联合惩戒