浅谈《商标评审案件中止情形》对企业商标确权的影响

2023年08月04日
2023年6月13日,国家知识产权局就《商标评审案件审查审理工作制度》中新增的《评审案件中止情形规范》发布了官方解读。国知局从制定思路及考虑因素、规范的具体内容两个方面解读了商标评审案件中止情形,结合实务经验谈《评审案件中止情形规范》对企业商标确权的影响。

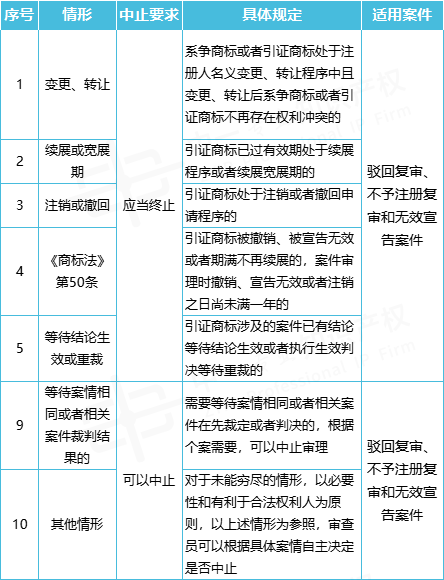
一、规范中规定适用中止审理的评审案件主要有:驳回复审、不予注册复审、无效宣告。有10种中止情况,参考附图。


(一)三类评审案件都适用的中止情形有:

(二)适用不予注册复审、无效宣告的中止情形有:

   


(三)只适用驳回复审的中止情形有:


二、由中止规定可以看出,引发中止的原因主要是在先引证商标的权利人发生变化或法律状态发生变化。总体来说分为应当中止和可以中止两种情况。


(一)应当中止

即案件审理中涉及在先权利的确定等情形对审理结果有实质性影响的,包括商标权利人发生变化(转让、更名)、商标权力状态变化(撤回、注销、期满未续展、商标法50条),例如所有引证商标通过转让给商标申请人从而不再成为权利障碍的情形;或全部引证商标均到期未续展,失效后不再构成在先障碍的情形;等等,也就是中止情形中的1-7。


(二)可以中止

即存在案中案,本案件的审理需要等待其他程序中案件审理结果的,可以书面请求中止,可以中止审理即符合特定条件,但是也可能不会中止审理,是否中止申请人可书面提出,相关案件审判人根据个案审查需求具有一定自由裁量权,即中止情形中的8-10。


三、中止情形对企业的影响

在无明确规范文件之前,对企业来说,作为合理商标申请人,存在诸多的不利情形:

1.商标遭遇驳回后排除在先权利障碍时间长、费用高,且需要配合驳回复审重复提交新申请、重复复审等待障碍的消除,甚至需要行政诉讼等待障碍排除时间,大大增加的企业合理取得商标的成本,而且在反复申请的过程中还会面临不同的新的障碍,不确定因素非常多;


2.被恶意抢注后维权时间更长,难度也更大,甚至只能放弃商标或者与对方进行转让谈判,极大地增加企业获权的成本;


3.《商标法》第50条规定,被注册商标被撤销、被宣告无效或者期满未续展的,还有一年的隔离期,在隔离期企业作为合理权利人仍然无法取得商标权,在其他程序尤其是民事侵权诉讼等程序中处于极其不利的地位。


《评审案件中止情形规范》的出台,对企业确权、维权具有很明显的积极意义:

1.企业申请商标遇到《商标法》第50条,则可不用重复申请,等待在先障碍时限期截止,直接获权;而不用重复申请增加更多的不确定因素;


2.企业在驳回复审中排除在先障碍,等待撤三等结果的下发,可以主动提交中止审查,如果获得支持,也可节省成本,将风险控制;


3.企业遇到恶意抢注人申请商标,也可合理使用中止程序,消除障碍。


综上,该规范对企业确权、维权的利大于弊,尤其是明确了对恶意主体注册的商标提起异议或无效宣告可以作为驳回复审中止审理的理由这一规则,让企业有时间和机会去排除恶意注册商标这一商标确权中的障碍。


该规范的制定思路和考虑因素既包括了考虑社会关注,又兼顾了司法资源的合理使用以及企业等合法权利人的意愿,明确提及的十大中止情形会给合法权利人带来程序和经济的节省,对于司法资源及合法权利人都是非常正面的消息,合法权利人可以充分利用国知局对于中止情形的解读降低商标授权的负担,从而以最省时省力的方式保证商标权益的最大化。


参考资料:
1.国知局《商标评审案件审查审理工作制度》
2.国知局《评审案件中止情形规范》解读
返回
上一篇:深圳全流程快速预审业务介绍 下一篇:超详细的“专利申请流程”,一篇就看明白了!