2025年广东省知识产权示范、国家知识产权优势/示范企业申报全攻略

2025年05月15日

知识产权作为企业的核心竞争力,正日益成为影响企业前途和命运的关键因素。为了积极响应国家创新驱动发展战略的号召,推动广东省乃至全国企业的高质量发展,2025年广东省知识产权示范企业、国家知识产权优势企业及国家知识产权示范企业的申报工作即将启动下面,为大家梳理了一些申报要点,希望为有意向申报的企业提供有价值的参考和帮助。


一、广东省知识产权示范企业

1.申请时间

从近几年的申请时间来看,申请时间在6-9月份,一般从申请通知发布到名单公示的周期大致为4-5个月。

图片

2.申请条件

1)成立满三年(截至2024年底),且未获国家知识产权示范/优势企业称号

2)在知识产权创造、运行、管理与保护等方面具有突出表现,并取得一定的成果。


3.评审指标

图片

4.认定流程
图片



5.认定广东省知识产权示范企业的意义

1)获得一次性的资金资助,具体市区补贴情况如下:

深圳市罗湖区30

深圳市光明区最高10

深圳市大鹏区最高10

广州开发区15

广州海珠区不超过10

广州南沙区30

广州番禺区10

佛山市5

2)荣誉资质:获得广东省知识产权示范企业属于省级荣誉资质,代表对企业在知识产权管理方面的认可和肯定。

3)提升知识产权管理能力企业通过对标《广东省知识产权示范企业指标体系评分标准》,可进一步完善企业知识产权管理制度,从而提升企业知识产权管理水平和创新能力

4)提升品牌知名度与市场竞争力:可显著提升企业社会知名度和行业认可度,增强消费者和合作伙伴的信任,提升品牌价值。



二、国家知识产权优势企业及国家知识产权示范企业
1.申请时间:从近几年的申请时间来看,申请时间在5-7月份,一般从申请通知发布到名单公示的周期大致为4-6个月。
图片


2.申请条件:

申报优势企业,应为区域内具有一定影响力、知识产权优势突出的企业;

申报示范企业,应为培育期满3年的优势企业。



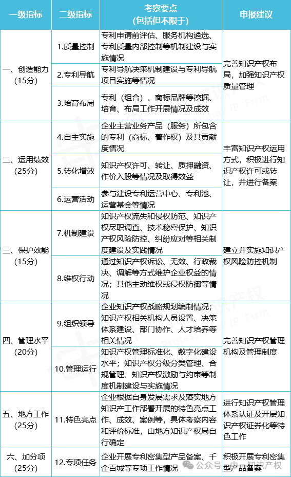
3.评审指标

图片


4.认定流程

图片


5.认定国家知识产权优势企业/国家知识产权示范企业的意义

1)获得一次性的资金资助,具体市区补贴情况如下:

图片

2)国家知识产权示范企业每两年可自荐1个项目参加国家专利奖评选;

1)国家知识产权优势企业/国家知识产权示范企业获得《ISO56005创新管理-知识产权管理指南》分级评价证书,最高可以获得10万元的资助;

2)资质荣誉:属于国家级的知识产权荣誉,在省内及当地市区内具有较强的影响力。

3)提升企业品牌价值:有助于企业在市场中树立良好的形象和声誉,以及助力企业通过其丰富的知识产权资产,吸引投资者,提高融资效应,从而加速企业的发展和扩张。


企业如有相关项目申报需求,欢迎拨打中一热线0755-82094518或进入公众号点击“联系-在线客服”与我们联系,我们的专业团队将为您提供全面、专业、高效地服务。


图片

返回
上一篇:AI在影视创作环节中的应用与相关法律问题 下一篇:AI技术的知识产权保护