农药企业注意!商标公示新要求:字体不规范=埋雷?合规建议来了

2026年01月07日

根据《农业农村部办公厅关于进一步规范农药管理工作的通知》中关于商标证书公示的要求,鉴于商标实际使用过程中存在字体调整的情形,为防范公示后可能引发的举报风险及潜在法律责任,现结合现行《商标法》及相关监管规定,对商标使用的规范性进行相关梳理与合规建议,供相关决策参考。

图片


一、核心问题背景

1. 核心矛盾:部分商标实际使用时存在字体调整,与注册证书核定样式不完全一致;

2. 触发场景:农业农村部要求公示商标证书,需确保公示内容及实际使用行为符合法规要求;

3. 潜在风险:若商标调整不符合合规标准,公示后可能引发举报,面临工商部门责令整改、商标撤销等法律后果。


二、商标使用核心法规解读(字体、颜色、字号)

核心原则:根据《商标法》规定,商标专用权以“核准注册的商标”和“核定使用的商品”为限,自行改变注册商标的文字、图形、颜色等核心要素,可能违反《商标法》第四十九条规定,需承担相应法律责任。


(一)字体使用规范

字体调整的合规性关键在于“是否改变商标显著特征、是否导致消费者混淆”,具体分为两类情形:

使用情形

合规性判断

典型示例

风险说明

细微调整

合规(正当使用)

宋体粗宋、黑体(仅笔画粗细、字间距微调)

不改变商标核心识别性,可作为维持商标注册有效性的证据

显著改变

不合规(自行改变注册商标)

楷体→综艺体、手写体→艺术体(字体风格完全不同)

可能被工商部门责令限期改正,逾期未改将面临商标撤销


(二)颜色使用规范

颜色使用的灵活性取决于商标注册时是否指定颜色,具体要求如下:

注册类型

实际使用要求

使用灵活性

建议

彩色商标

(指定颜色)

必须使用与注册完全一致的颜色/颜色组合

低(无灵活调整空间)

严格匹配注册标准,避免任意改色

黑白/不指定颜色商标

可使用任意颜色,无需额外申请变更

高(适配不同使用场景)

新申请商标优先选择此类,提升使用灵活性


(三)字号使用规范

现行法规未对商标字号作出明确限制,但需满足核心要求:不改变商标核心识别特征、不导致消费者混淆。建议字号调整与字体调整同步评估,避免因字号过大或过小,改变商标整体视觉效果,被认定为“自行改变注册商标”。


三、重点违法违规情形警示(需严格规避)

根据国家知识产权局《关于加强商标使用管理的通知》,以下7类行为为重点治理对象,一旦触碰将面临行政处罚,需全面排查规避:

1. 使用含“专供”“极品”“国”“富硒”等欺骗性未注册商标;

2. 注册商标搭配宣传语使用,导致公众对商品品质、产地产生误认;

3. 将未注册商标冒充注册商标使用(标注“®”标记);

4. 卷烟、电子烟等法定必须注册商品未使用注册商标;

5. 在商业活动中突出使用“驰名商标”字样进行宣传;

6. 违规使用集体商标、证明商标(如超出地域范围、不符合品质要求);

7. 委托代理机构进行恶意商标注册申请。


四、合规整改及风险防范建议

(一)自查整改(针对现有字体调整商标)

1.分类梳理:对所有存在字体调整的商标进行排查,区分“细微调整”和“显著改变”两类情形,形成清单存档;

2.针对性处理:

①细微调整(视觉无差异):保留原注册样式与实际使用样式的对比说明,作为合规使用佐证材料;

②显著改变(视觉差异明显):启动商标申请,申请期间暂停该调整样式的商业使用及公示。

③颜色配套核查:同步核对商标注册类型(彩色/黑白),确保实际使用颜色与注册要求一致;若需更换颜色,优先申请黑白商标后再灵活使用。


(二)商标公示专项应对

1.公示前审核:确保公示的商标样式与注册证书完全一致,对存在调整且未完成变更的商标,暂不公示或标注“使用中调整,变更申请中”;

2.证据留存:整理商标使用合规评估报告、样式对比说明等材料,若被举报可快速举证,降低处罚风险;

3.应急预案:若收到工商部门《责令改正通知书》,立即启动整改工作,在限期内完成调整并提交佐证材料,避免商标被撤销。


(三)长期合规管理措施

1.建立审核机制:商标字体、颜色、字号的调整,需先经法务部门评估合规性,审核通过后方可使用;

2.定期维护:商标注册人名义、地址等信息发生变化时,及时办理变更手续,避免因信息不一致被撤销商标;

3.优化注册策略:新申请商标优先选择黑白/不指定颜色类型,提升使用灵活性;

4.加强宣传管控:严禁在商品包装、广告中使用“驰名商标”字样,不使用欺骗性词汇作为商标元素。


五、核心结论

现有商标字体调整行为存在潜在合规风险,尤其在农业农村部要求公示商标证书的场景下,需优先完成自查整改。建议按上述建议尽快推进分类处理工作,确保商标使用及公示行为符合《商标法》及相关监管要求,从源头规避举报及行政处罚风险,保障商标专用权稳定。


附件:核心法条依据及参考文件

(一)核心法条摘要

《商标法》

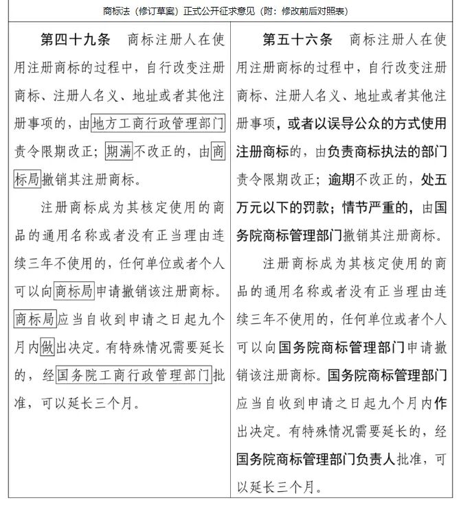
第四十九条  商标注册人在使用注册商标的过程中,自行改变注册商标、注册人名义、地址或者其他注册事项的,由地方工商行政管理部门责令限期改正;期满不改正的,由商标局撤销其注册商标。

第六条  法律、行政法规规定必须使用注册商标的商品,必须申请商标注册,未经核准注册的,不得在市场销售;

第五十一条  违反本法第六条规定的,由地方工商行政管理部门责令限期申请注册,违法经营额五万元以上的,可以处违法经营额百分之二十以下的罚款,没有违法经营额或者违法经营额不足五万元的,可以处一万元以下的罚款。

第五十二条  将未注册商标冒充注册商标使用的,由地方工商行政管理部门予以制止、限期改正,并可处以罚款。

第五十九条  注册商标中含有的本商品的通用名称、图形、型号,或者直接表示商品的质量、主要原料、功能、用途、重量、数量及其他特点,或者含有的地名,注册商标专用权人无权禁止他人正当使用。


《商标一般违法判断标准》

第十八条 《商标法》第四十九条第一款所称自行改变注册商标,是指商标注册人擅自对注册商标的文字、图形、字母、数字、三维标志、颜色组合、声音等构成要素作局部改动或者变换相对位置,影响对该注册商标的认知或者识别,仍标明“注册商标”或者注册标记的。


《最高人民法院关于审理商标授权确权行政案件若干问题的规定》

第二十六条  商标权人自行使用、他人经许可使用以及其他不违背商标权人意志的使用,均可认定为商标法第四十九条第二款所称的使用。

实际使用的商标标志与核准注册的商标标志有细微差别,但未改变其显著特征的,可以视为注册商标的使用。

没有实际使用注册商标,仅有转让或者许可行为;或者仅是公布商标注册信息、声明享有注册商标专用权的,不认定为商标使用。

商标权人有真实使用商标的意图,并且有实际使用的必要准备,但因其他客观原因尚未实际使用注册商标的,人民法院可以认定其有正当理由。


《商标法(修订草案)征求意见》

图片
(二)参考文件链接
1.《商标一般违法判断标准》理解与适用(五)
2.重点治理七类违法违规行为!国知局发布《关于加强商标使用管理的通知》解读
3.注册商标,颜色可不能随意!
返回
上一篇:一图读懂 | 《禁止垄断协议规定》修改解读 下一篇:商标驳回复审案件证据重点问题问答